EchoTrio
 
Loading...
Searching...
No Matches
EchoTrio.UI.UserTextInput Class Reference
Inheritance diagram for EchoTrio.UI.UserTextInput:
Inheritance graph
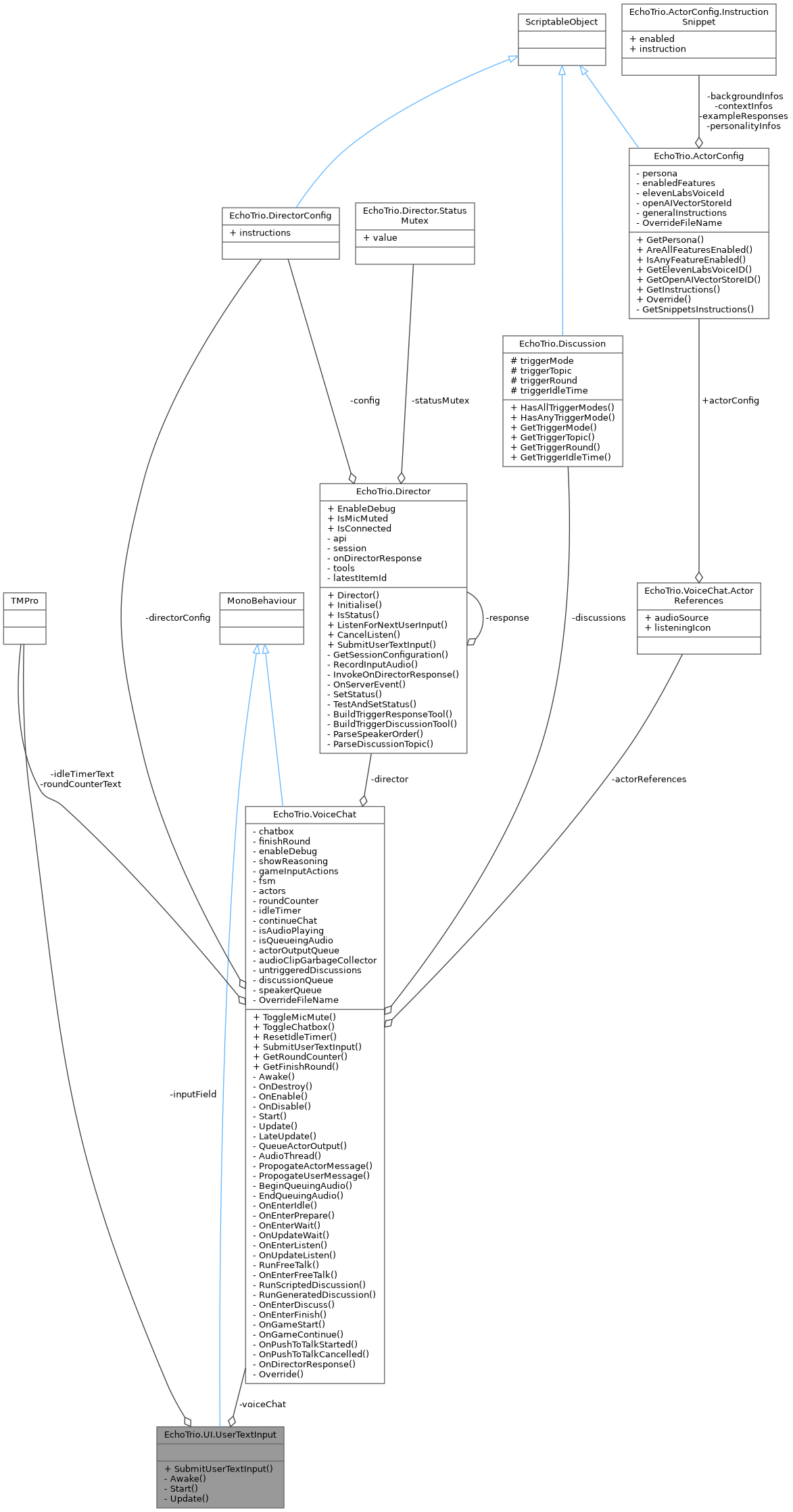
Collaboration diagram for EchoTrio.UI.UserTextInput:
Collaboration graph

Public Member Functions

async void SubmitUserTextInput ()
 

Private Member Functions

void Awake ()
 
void Start ()
 
void Update ()
 

Private Attributes

VoiceChat voiceChat = null
 
TMPro.TMP_InputField inputField = null
 

Detailed Description

Definition at line 5 of file UserTextInput.cs.

Member Function Documentation

◆ Awake()

void EchoTrio.UI.UserTextInput.Awake ( )
inlineprivate

Definition at line 17 of file UserTextInput.cs.

◆ Start()

void EchoTrio.UI.UserTextInput.Start ( )
inlineprivate

Definition at line 21 of file UserTextInput.cs.

◆ SubmitUserTextInput()

async void EchoTrio.UI.UserTextInput.SubmitUserTextInput ( )
inline

Definition at line 10 of file UserTextInput.cs.

◆ Update()

void EchoTrio.UI.UserTextInput.Update ( )
inlineprivate

Definition at line 25 of file UserTextInput.cs.

Member Data Documentation

◆ inputField

TMPro.TMP_InputField EchoTrio.UI.UserTextInput.inputField = null
private

Definition at line 8 of file UserTextInput.cs.

◆ voiceChat

VoiceChat EchoTrio.UI.UserTextInput.voiceChat = null
private

Definition at line 6 of file UserTextInput.cs.


The documentation for this class was generated from the following file: